Implement example program to compute derivatives#6
Draft
pbartholomew08 wants to merge 31 commits into1-implement-non-uniform-compact-finite-difference-schemesfrom
Draft
Implement example program to compute derivatives#6pbartholomew08 wants to merge 31 commits into1-implement-non-uniform-compact-finite-difference-schemesfrom
pbartholomew08 wants to merge 31 commits into1-implement-non-uniform-compact-finite-difference-schemesfrom
Conversation
…es' into 1--implement-fd-example
…es' into 1--implement-fd-example
…es' into 1--implement-fd-example
…es' into 1--implement-fd-example
…es' into 1--implement-fd-example
Contributor
Author
Contributor
Author
…es' into 1--implement-fd-example
…es' into 1--implement-fd-example
…to 1--implement-fd-example
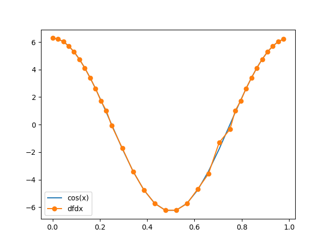
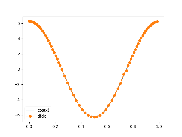
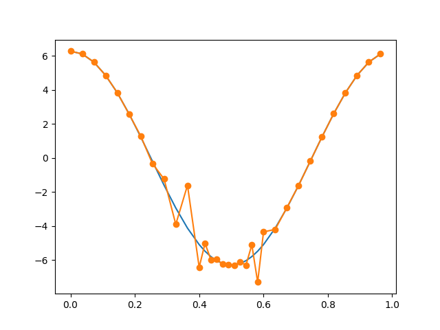
The way these had been written wasn't wise, too many FP operations with potential for numerical errors. Also, the divisors should be 2h / 4h for the i+/-1 and i+/-2 cases, respectively which is the case for the new arrangement
This file contains hidden or bidirectional Unicode text that may be interpreted or compiled differently than what appears below. To review, open the file in an editor that reveals hidden Unicode characters.
Learn more about bidirectional Unicode characters
Sign up for free
to join this conversation on GitHub.
Already have an account?
Sign in to comment
Add this suggestion to a batch that can be applied as a single commit.This suggestion is invalid because no changes were made to the code.Suggestions cannot be applied while the pull request is closed.Suggestions cannot be applied while viewing a subset of changes.Only one suggestion per line can be applied in a batch.Add this suggestion to a batch that can be applied as a single commit.Applying suggestions on deleted lines is not supported.You must change the existing code in this line in order to create a valid suggestion.Outdated suggestions cannot be applied.This suggestion has been applied or marked resolved.Suggestions cannot be applied from pending reviews.Suggestions cannot be applied on multi-line comments.Suggestions cannot be applied while the pull request is queued to merge.Suggestion cannot be applied right now. Please check back later.



No description provided.