Skip to content

f-lab-edu/planB

Folders and files

NameName
Last commit message
Last commit date

Latest commit

 

History

82 Commits
 
 
 
 
 
 
 
 
 
 
 
 
 
 
 
 
 
 

Repository files navigation

PlanB

planB는 커피 배달 구독 서비스입니다.
근처 카페의 커피를 선택 및 원하는 요일과 시간을 지정하는 등의 사용자 구독 정보에 따라 커피를 배달합니다.
배달의민족, 쿠팡이츠와 해피오더를 모티브 했습니다.

사용 기술

  • OpenJDK 17, Embedded Tomcat 9, Gradle
  • Spring, Spring security, Spring batch
  • Mysql, Mybatis
  • ShedLock, FCM
  • JUnit 5, AWS, Jenkins

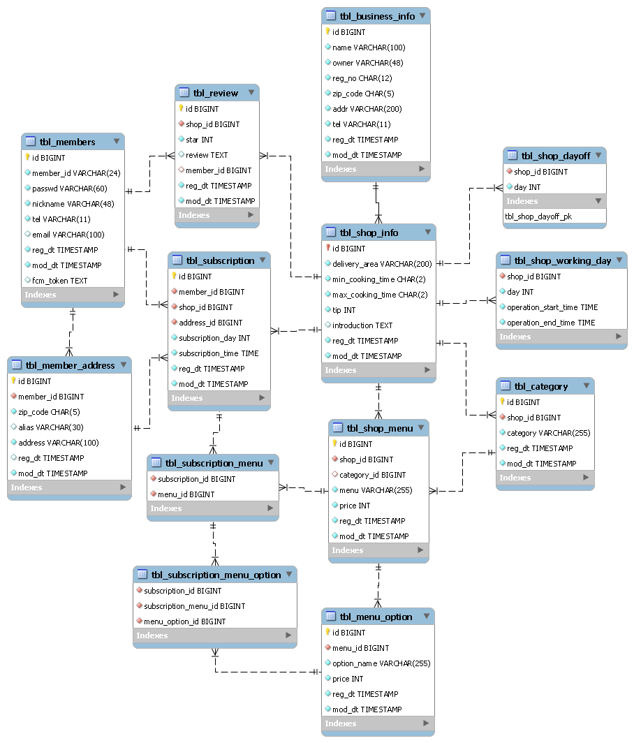
ER diagram

About

커피 배달 구독 서비스

Topics

Resources

Stars

Watchers

Forks

Releases

No releases published

Packages

 
 
 

Contributors

Languages