Build, deploy, and scale an E-Commerce app using Microservices built with Node, React, Docker and Kubernetes
-
Updated
Jun 17, 2022 - JavaScript
Build, deploy, and scale an E-Commerce app using Microservices built with Node, React, Docker and Kubernetes
Docker, Kubernetes, AWS ECR, minikube, nginx. Containerized an HTML app, pushed to private ECR, and deployed via Kubernetes Pods, Services, and Deployments. Solved ImagePullBackOff and ECR auth issues locally. Built in 2 days to showcase quick learning and cloud-native skills.
An example project that demonstrates local development, CI/CD and production setup for a full stack web application using Django, Django REST Framework, Django Channels, Postgres, VueJS, Redis, Celery, GitLab CI, CloudFormation and AWS ECS.
Production-grade GenAI travel planning system built using LangChain agentic workflows and Groq Llama-3 for low-latency inference. Containerized with Docker, orchestrated via Kubernetes (Minikube on GCP VM), and instrumented with a full ELK Stack (Filebeat, Logstash, Elasticsearch, Kibana) for centralized logging and observability.
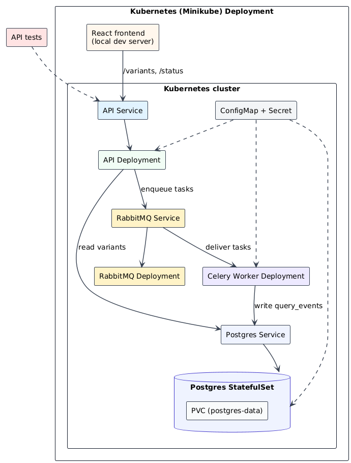
Full‑stack mutation browser using PostgreSQL, Flask, React, Celery, RabbitMQ and Kubernetes (Minikube).
DevOps, Docker, Kubernet, ingress, reddit-webapp and aws project
Hands‑on demo of running a PySpark COVID‑19 analysis on Kubernetes using the Spark Operator and Minikube.
Deploy application to Minikube using GitHub Action
fist step in learning Kubernetes
DevOps & Cloud - 4th Semester
Add a description, image, and links to the minicube topic page so that developers can more easily learn about it.
To associate your repository with the minicube topic, visit your repo's landing page and select "manage topics."